时间:2026-04-15 点击数:
近日,学院朱筱娟教授团队在负性情绪调控领域取得系列研究进展。团队聚焦于负性情绪的神经调控机制,运用化学遗传学、光遗传学、电生理、环路示踪和行为学等前沿技术,系统揭示了多个关键脑区及其神经环路在焦虑与攻击行为等负性情绪发生过程中的作用。该系列研究不仅深化了对负性情绪形成机制的理解,也为开发针对情绪障碍的新型干预手段提供了重要理论依据和潜在靶点。相关研究成果陆续发表于Molecular Psychiatry、EMBO Reports、Neuropsychopharmacology等国际知名学术期刊。
随着社会节奏加快和生活压力增大,焦虑、抑郁、愤怒等负性情绪引发的心理健康问题日益突出,已成为影响人类生活质量与社会功能的重要因素。负性情绪不仅损害个体的心理健康,还与多种神经系统疾病密切相关,如焦虑症、抑郁症和攻击行为障碍等。然而,目前学界对负性情绪产生的神经机制仍不明确,尤其是其背后的脑区功能定位、神经环路调控及分子机制尚未系统阐明,这严重制约了相关精神疾病的诊断与治疗策略的发展。
在此背景下,研究团队揭示了内侧杏仁核的Tac1神经元在焦虑样行为中发挥着重要的作用(图1),激活Tac1神经元可以有效缓解小鼠的焦虑样行为。相关成果以“A MeA Tac1 neural circuit mediates anxiety-like behaviors in mice”为题,发表于国际知名学术期刊EMBO Reports(2025 Sep; 26 (17):4340-4363)。我院硕士研究生王瑶和乔九叶为论文共同第一作者,贺子轩副教授和朱筱娟教授为共同通讯作者。

图1. Tac1神经元在小鼠焦虑样行为中的活动性变化
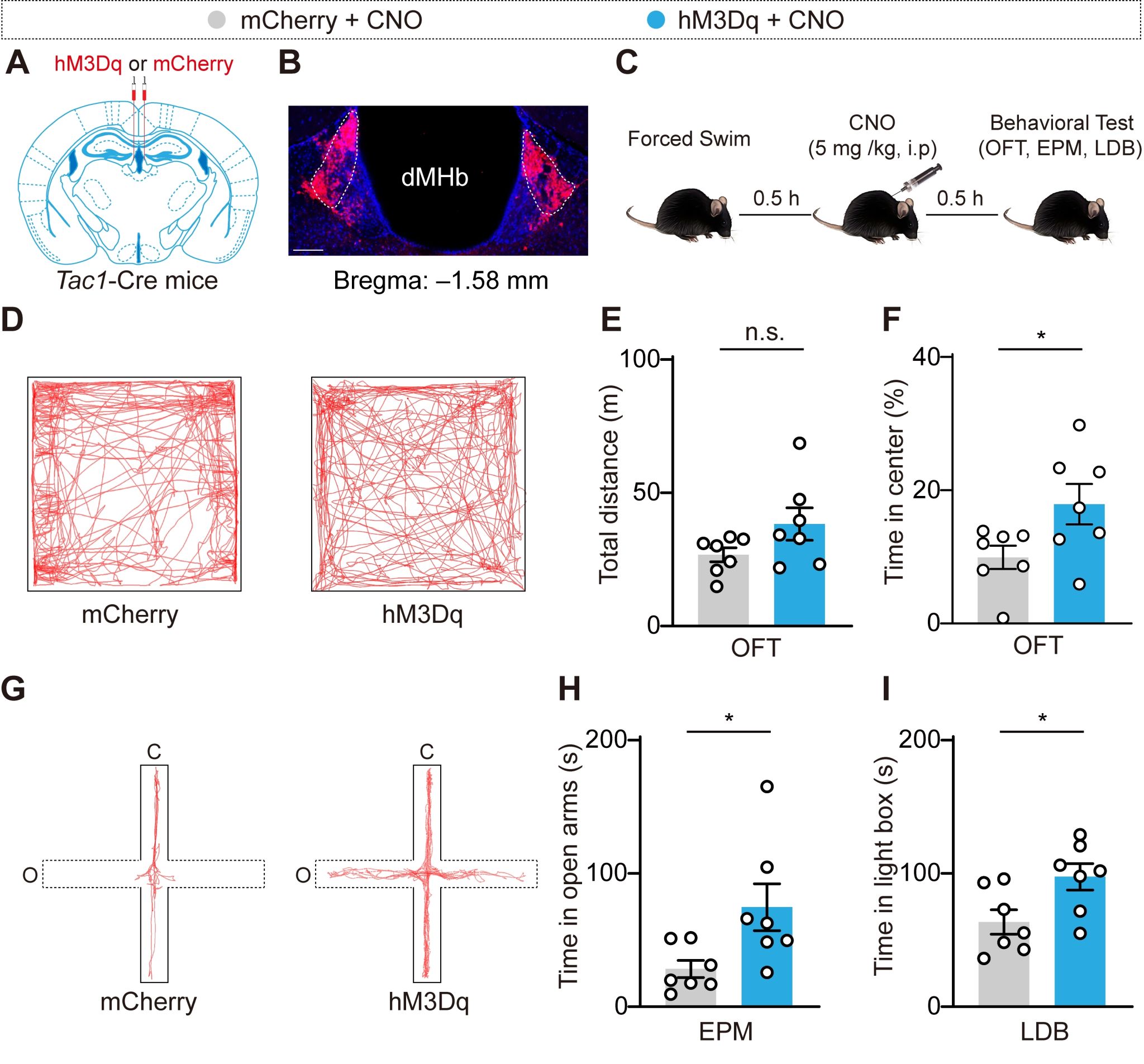
生活中压力是触发焦虑最常见的原因。团队进一步研究发现,激活内侧缰核的Tac1神经元及其所在的神经环路可以有效改善应激刺激导致的焦虑样行为(图2),为焦虑障碍相关的精神类疾病的治疗提出了新思路。相关成果以“A medial habenula neural circuit controlling anxiety-like behaviors in response to acute stress”为题,发表于国际知名学术期刊Molecular Psychiatry, 2025 Nov;30(11):5245-5254。我院硕士研究生王瑶和吕欣悦为论文共同第一作者,贺子轩副教授和朱筱娟教授为共同通讯作者。

图2. 激活Tac1神经元抑制了急性压力导致的小鼠焦虑样行为
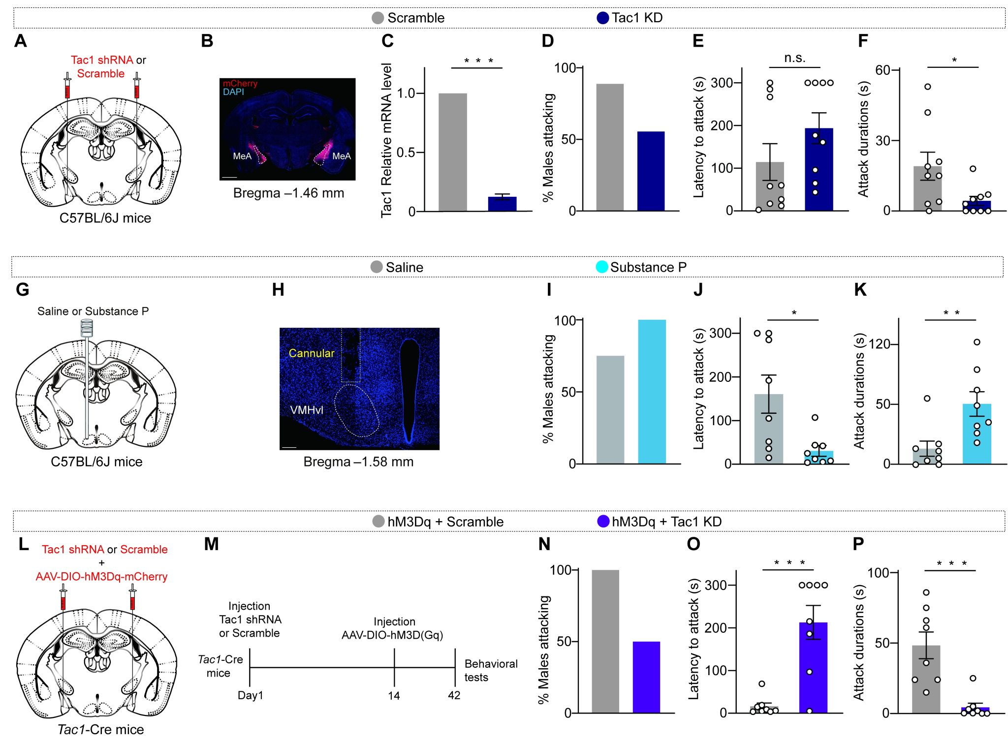
除了焦虑,攻击行为也是负性情绪的重要表现形式。作为Tac1基因最主要的表达产物,神经肽P物质在脑的负性情绪调节中具有重要功能。研究团队证明内侧杏仁核分泌的P物质对小鼠的攻击行为具有关键调控作用(图3),说明多种负面情绪在脑内可能相互关联并相互影响。相关成果以“Substance P in the medial amygdala regulates aggressive behaviors in male mice”为题,发表于国际知名学术期刊Neuropsychopharmacology,2024 Oct;49 (11):1689-1699。我院贺子轩副教授为论文第一作者,朱筱娟教授为通讯作者。

图3. P物质调节小鼠的攻击行为
该系列研究解析了负性情绪形成中的关键神经细胞、环路及分子机制,为理解情绪障碍的病理基础提供了新视角,并为未来开发高效的情绪调控疗法奠定了科学基础。以上相关研究成果均得到了国家科技创新2030-“脑科学与类脑研究”重大项目、国家基金委面上项目、吉林省教育厅科学基金的资助。
相关论文链接:
https://www.nature.com/articles/s41380-025-03111-z
https://www.embopress.org/doi/full/10.1038/s44319-025-00528-z
https://www.nature.com/articles/s41386-024-01863-w